手机版 欢迎访问镜相新闻(jingxiangxinwen.cn)网站

接连押宝手机、社交的美图,近日又有了新动作——涉猎游戏领域。
2月20日,美图公司发布公告称,已经与乐游科技订立股份购买协议,美图将收购乐游科技的间接全资子公司Dreamscape Horizon Limited 31%的股份,交易总价为26.9亿港元。这是美图继手机、社交以外,再一次新涉猎的陌生领域。

乐游科技是一家在香港上市的游戏公司。Digital Extremes Ltd.及其全资附属公司Digital Extremes US, Inc.为乐游科技的间接子公司,主要从事于个人电脑及电视平台开发视频游戏(包括PS4、Xbox One 和Nintendo Switch),其中旗舰产品Warframe(《星际战甲》)入选游戏平台Steam 2018年最畅销游戏百强。
1月28日,美图发布公告表明拟收购意向。同时期,美图的股价开始有所回升。这也是美图股价长期颓靡后,首次出现上升态势。

但这次收购游戏公司,究竟能够让美图实现轻资产上岸,还是再度卷入困兽之斗,尚未可知。
成也手机,败也手机
2018年,对于美图来说无疑是曲折的一年。
11月29日,美图发布盈利预警,预期2018年,美图净亏损约9.5亿元至12亿元,相比2017年亏损1.97亿元大幅提升。与此同期,美图频繁出手,相继将处于亏损重灾地带的手机、电商两大板块分别“转让”给小米、寺库,以此来证明自己做出“及时止损”的正确选择。
随后30日,美图再度发布公告,宣布主席及执行董事蔡文胜购入500万股以增持本公司股份,并告知此举是为了证明近期美图股价被严重低估,以及表示对美图未来业务充满信心。

但以上一系列稳定军心的动作并没有使得市场满意,11月29日收盘,美图公司股价下跌15.88%,创新低。
市场质疑的背后,与美图自身经营模式有很大关联。
作为美图公司的董事长,蔡文胜始终都不认为美图是一家手机公司,而是互联网公司。但从过去三年的财报来看,美图虽以互联网软件产品起家,但营收中的大头却还是手机硬件,占比高达80%,这其中美图手机对于营收的贡献功不可没。
在美图手机创立的5年间,一共推出10多款机型,总体出货量约350万台,平均毛利率维持在42.87%。

美图手机近5年来营收比重占比
但好景不久,随着市场对拍照需求的逐步扩张,华为、小米、OPPO、vivo等各大手机厂商纷纷采用新科技推出拍照技术的优化产品,抢占市场。手机美颜拍照成为手机厂商们的“必备技能”,已经不再是美图手机在过去可以实现“差异化”的卖点。
在2018年中期财报中,上半年美图公司总收益20.52亿,比去年同期的21.8亿减少了5.9%。其中手机硬件收入大幅下降,从17年同期的19.33亿下降到18年上半年的14.8亿,降幅达23.4%。如果算出货量的话,更是同比下降了37.04%之多。
面对这个烫手山芋,蔡文胜选择将美图手机“嫁作他人妇“。
2018年11月19日晚间,美图手机与小米“官宣”认证。
此桩“联姻”第一时间曝光于小米发布的2018年Q3财报中,财报中宣布小米将与美图签订战略合作协议,小米将获得美图手机品牌和相关影像技术,以及大部分智能硬件的30年全球独家授权。而美图则以分账模式获利:第一阶段,手机卖出去,10%的利润分成,持续五年时间;第二阶段,手机按固定分成,每年给美图保底1000万美元,手机之外的智能硬件每年按毛利15%分成。
这笔买卖使得“宅男”小米拿到了讨好女性市场的关键性技术,而“萌妹”美图手机也嫁作人妇,洗手作羹汤,归隐山林躺赚挣提成,不必再去理会手机市场的打打杀杀。看似双方互利共赢、其乐融融,但也暴露出美图对于手机市场逐渐丧失控制权的事实。
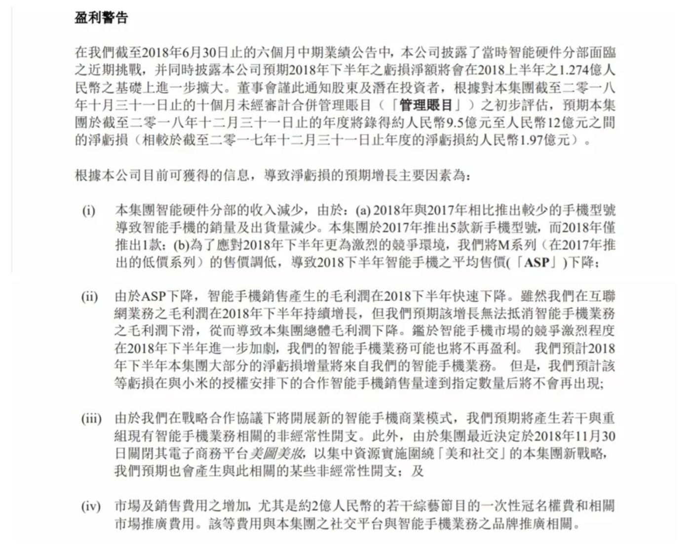
而在小米公布“联姻”消息不久,美图也于19日当晚发布盈利警告。公告称据2018年10月31日以前的十个月的管理账目的初步评估,预期整个2018年度将会有 9.5亿元—12亿元的净亏损。而在造成亏损的四条原因中,主要都集中在美图手机业务上。

首先,2018年仅推出美图T9一款新品,相较于2017年5款新品减少明显,导致销量与出货量的减少。而M系列机型的降价,也导致2018年下半年美图手机的平均售价(ASP)下降;
其次,在ASP下降,以及手机市场的激烈竞争夹击下,美图手机业务的毛利润下滑明显;
第三,美图将开展新的智能手机商业模式,以及“美和社交”的集团新战略,将导致产生了智能手机业务相关的非经常性开销;
最后,在美图手机的品牌推广上,冠名赞助费与市场推广费也居高不下。据美图称,对综艺节目的一次性冠名费用高达2亿人民币。
这样看来,美图将手机业务及时转让给小米,似乎是及时止损的明智之举。但从另一个角度来看,美图此举也是为了掩盖亏损百出的集团现状。
逐渐消失的美图矩阵
回顾一路走来的美图手机,即使现在不再拥有优势,但也曾给美图带来过短暂的高光时刻。而对于美图其他矩阵产品而言,更像是在逐渐消失的分母。
2018年11月22日,美图与寺库集团、TryTry公司发布战略合作备忘录,三方达成战略合作意向。根据合作内容,美图美妆APP将由寺库投资的美妆电商“TryTry”运营。TryTry将负责美图美妆平台的品牌推广、货品采购、销售、发货、客服等全面管理。虽然将业务运营权转让,美图旗下App矩阵仍将为美图美妆电商平台导流。合作期间,美图将享有保底收益和分成收益两种收益方式。至此,美图手机与电商两大板块相继完成“转让”。
2017年3月底,美图推出了电商平台美铺。对于曾表示做电商是兴趣所在的吴欣鸿来说,这款APP被视为美图寻求变现、扭转亏损的重要武器。然而,由于美图自身缺少电商基因,生切市场有风险,美铺电商上线后即被指出存在定位混乱、产品不成熟等问题,很快停运。当年10月,美铺2.0版本美图美妆重振旗鼓,为用户提供“AI测肤——智能护肤品推荐——在线购买”的一站式美肤体验,再度上线。
但随着跨境电商法规愈发严格,以及天猫国际、网易考拉等为代表的海淘巨头的多重压力下。在仅上线1年零1个月,2018年11月14日美图COO程昱发布内部信宣布,自11月30日起,美图美妆平台将停止运营。
但相比较美图手机对于营收的贡献,美图美妆似乎“不配拥有姓名”。2018年3月,美图公司公布了截至2017年12月31日的年度业绩报告,其中已经没有了对美图美妆业绩数据的相关披露。
除了美图美妆在电商领域的折戟失利,美拍作为昔日的种子选手沦为夹缝中生存的昨日黄花。
在2017年上半年,美拍月活突破1.5 亿,被美图视为可拆分的高估值独角兽。而过去仅不到一年,根据2018年7月易观千帆统计数据,抖音与快手以逾2亿的月活,远超美拍仅1931.7万月活。快手的活跃人数行业渗透率更是高达51%,抖音则达到43.5%。而活跃人数行业渗透率仅剩3.9%的美拍,生存空间几乎被缩小到零。

美拍作为国内首款短视频APP,站在国内风口上,但由于战略规划不清晰,逐渐失去了主导地位。产品自身的定位模糊、变现能力不佳等原因注定美拍在美图集团内部都只是个二、三流的 APP,想在短视频领域维持领先地位几乎不可能。最初美拍与微博达成合作获取流量,但由于好友互动缺乏微信朋友圈的黏性,转发活跃度无法持久。后期与微博合作结束后,美拍只能靠自家应用导流。而由于美图不同应用间存在着大量重复用户,留存度较低。再加上风格鲜明的抖音与快手后来追上,美拍“凉凉”已定。而2018年6月2日,美拍整改下架30天的消息,更是使其在口碑上雪上加霜。
而在擅长的“变美”领域,美图的产品矩阵也显得有些臃肿。
根据美图 2017年中报,其旗下产品总月活已经达到 4.8 亿,这包括美图秀秀、美颜相机、美拍等一系列产品矩阵,其中最多的就是大大小小不同定位的修图工具。如果在苹果 App Store 搜索开发商 Meitu,Inc.,至少能找到7页的App。

纵观这十几个APP,产品的重合度都极高,没有给人耳目一新的感觉。而在主张轻量级APP的当下,美图没有选择尽可能地折叠,而是不断扩张重复矩阵。用户大多只凭一时新鲜感下载APP,但真正留在手机上只会是少之又少。
美图能否轻资产上岸
就2018年美图手机与美图电商的两场“转让”来看,前者与小米合作,丰富了美图手机的用户类型。美图手机用户多集中在一二线城市的女性群体,而小米具备线上线下融合的新零售双渠道,且用户多为男性。在一定程度可以实现对彼此用户群体的互补。其次,通过与小米合作,美图手机未来的出货量必然显著提升,而这有利于美图在此方面及时止损。此外。基于手机六至九个月的上市周期,展望2019年美图的现金流也会好看很多。
而后者将美图美妆电商业务的运营权转让给寺库,能够实现该业务的轻资产化,减少资源投入。同时随着人工智能AI等前沿科技的高速发展,高速发展的美容化妆品行业也正兴起一场美妆智能革命风潮。智能化的美妆仪器和工具、AI测肤等新的功能不断涌现,冲击着传统的美妆护肤模式。美图美妆拥有的核心技术,也极有可能成为下一个风口。就目前来看,美图美妆电商业务的拆分使得美图少去了营收业绩,但也收获了更加清楚直接的销售分成,增加了盈利的可能性。而随着手机、电商等业务的轻资产化后,也更加有利于美图将更多的精力放在其“美和社交”战略上。
2018年5月21日,在美图10周年庆祝派对上,吴欣鸿强调美图秀秀将转型为社交软件,以获取更多的用户与时长。随后的8月8日,美图公司CEO吴欣鸿对外宣布美图最新的“美和社交”战略。除此以外,他还宣布了变革美图公司的组织架构,成立社交产品、美颜产品、智能硬件产品三大产品事业群。

在美图秀秀的新版本中,社区被分类成直播、拍照修图、美妆、网红店等几个模块,其中图文分享的信息流模式与小红书十分接近。
依靠社交盈利,成为了美图最新的终极梦想。
这一点,也体现在美图2018年8月发布的中期财报上。2018年上半年,美图公司的互联网业务却迎来了大幅度增长,其中营收5.72亿元,同比增长131.6%,在线广告收入大增244.8%至2.849亿元,几乎与增值服务收入持平了。后者主要为美拍的直播虚拟道具收入,从去年同期的1.64亿增长到2.86亿。
对于美图公司来说,旗下的产品不再仅满足于简单的拍照修图,真正的目标是将用户从工具导流到社交平台,以此提升用户活跃度和粘性,推动公司长远发展。
但在社交这个跑道上,早已僧多粥少。美图作为早期选手,本具有得天独厚的先发优势,但由于缺失社交前瞻性,复制INS的成功已然是不可实现,现在的UI展示效果更与小红书几乎雷同。而社交内容也是大体雷同的网红萌宠、美妆穿搭、好物推荐等其他平台都随处可见的重复内容,又怎么能够俘虏喜新厌旧的用户们呢?

而在原本的拍照领域,美图引以为傲的拍照功能也在激烈的竞争中份额逐渐下滑。
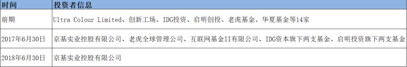
这一方面,从美图陆续接受的投资情况也初见端倪。

由上图可以看出,美图投资者已经陆续挥袖而去,而到了2018年,美图的主要股东只剩下京基实业控股有限公司,京基实业直接持有美图4.18亿股,占已发行普通股比例的9.88%。而30日蔡文胜的再度增持股票,更像是强撑着给现有股东注入强心针,但这一针能让美图坚挺多久,还是个问题。
综合来看,为了挽救眼下的“颓势“,美图重心转向主攻社交,而游戏自然也成为了为社交引流的关键入口。根据数据表明,目前美图在海外的1.1亿月活跃用户中,只有3000多万是男性用户。如果通过游戏为美图男性用户提供产品和服务,将促进美图自身社交体系的成长,夯实多元化的用户基础。
但眼下游戏产业亦是凛冬,2月20日路透社消息称,目前新闻出版总署正在处理此前因暂停审批游戏版号而积压的游戏申请,因等待审批游戏太多而再次暂停审批。近期提交的游戏版号申请快速获批希望较低,游戏版号申报再次暂停。
而这对于美图来说,或许将是新一轮的挑战。
【来源:钛媒体 作者:互联网视阈】
违法和不良信息举报电话:18638257238 新闻热线:0371-65055968
新闻服务邮箱:jxxwq2015@163.com 举报邮箱:294026926@qq.com 邮编:4670000
网络文化经营许可证 豫网文 (2021)3749-157号 广播电视节目制作经营许可证(豫)字第01020号
中华人民共和国增值电信业务经营许可证豫B2-20211468 顶级国际域名证书renminshuiwen.com 豫ICP备2023000153号-1
网址:http://jingxiangxinwen.cn/